How Advanced Steel Wire And Galvanised Wire Are Driving A Sustainable Future.
Experts project that the global steel wire market will surpass $155 billion by 2029, with its value extending far beyond the realm of basic commodity trade. Steel wire is the cornerstone of the human-built environment, the engine of transportation transformation and the link in the digital world. It demonstrates extraordinary resilience and foundational value. Shinshun Corporation recognises that the convergence of macro trends is driving demand for smarter, stronger and more sustainable materials. This article looks at the most important factors and the main problems, and explains why galvanized iron wire (GI) is so important in creating a strong industrial future.
This strategy based on engineering really helps our partners custom make galvanized wire for offshore wind tower guy wires with a zinc coating to prevent corrosion in salty environments. This means that clients in the renewable energy sector can go a lot longer between maintenance. Our galvanized wire is stable and strong, and it's used to make parts. It cuts down on breaks on high-speed production lines for companies that make automotive parts. This cuts down on scrap and downtime.
The growth of the steel wire market is driven by global trends that influence the demand for particular materials.
Rapid infrastructure development, particularly in the Asia-Pacific region and emerging market nations, is a key factor in urbanisation. However, efficiency is as important as quantity. The steel wire used in modern construction methods must be strong and stable. This includes precast concrete and modular buildings. It must be able to withstand corresponding stresses.
Green Energy Transition: Renewable energy is the fastest-growing application area for steel wire. From stabilising transmission towers and offshore wind turbines with guy wires to cutting silicon ingots for photovoltaic cells with high-carbon steel wire, steel wire has become a critical element in building long-term clean energy infrastructure.
The automotive industry's two goals of making cars lighter and more electric create special needs. High-strength steel wires make parts lighter without making them less safe. Electric vehicles (EVs) are also making new uses for batteries and electrical parts.
The Corrosion Challenge: All of these uses, from wind farms on the coast to urban reinforcement, need to last a long time. At this point, GI wire goes from being a product to a very important solution. The global GI wire market shows this priority because there is a need for materials that won't rust.
With GI wire, Sinsun can offer a solution beyond zinc coating
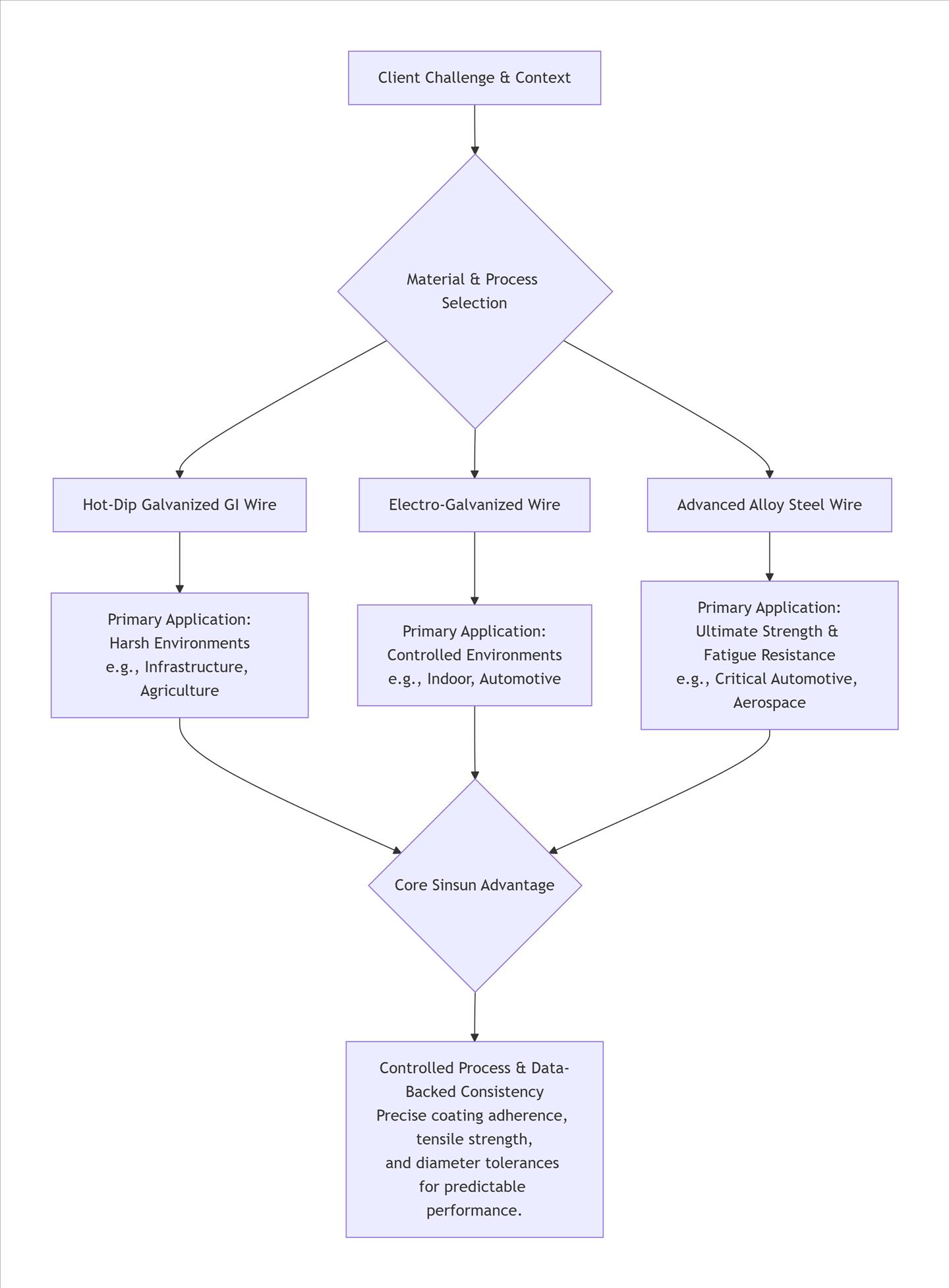
When you choose GI wire at Sinsun, you have to make some important technical decisions. We know how to come up with the best solution for a given environmental or mechanical problem.
The flowchart below shows how we put our clients first when making GI wire solutions:
Our engineering-led approach provides real benefits to our partners.. For a renewable energy client, we made a custom GI wire with a thick zinc coating that was tested and approved for use as offshore tower guy wires. This solved the problem of rusting too quickly in salt-spray environments and aimed to lengthen maintenance cycles. our GI wire helps an automotive parts maker reduce breakage on their high-speed production line, thus reducing downtime and scrap.
Providing flexibility and confidence in today's supply chain
People have to make tough choices about what to buy these days. Tariffs and their effects on businesses are making supply chains stronger. In this case, partners who offer more than just products, like supply chain transparency and reliability, are very important.
At the same time, two strong trends-digitalization and sustainability-are changing the industry in big ways. Top manufacturers are using integrated IoT systems to control quality in real time. These aren't just empty slogans; they're real changes that are making product quality more consistent, making it easier to trace products, and making manufacturing processes more responsible. In the end, these changes will benefit end users.
Conclusion: Working together for a strong future
Engineered performance will determine the future of steel wire. It's about choosing a material that will last a long time for a bridge, make sure an electric vehicle can connect, or be strong enough for a wind turbine in the North Sea.
Are the material specifications you have right now in line with the performance needs and total lifecycle cost of your next project?
At Sinsun, our in-depth knowledge of metallurgy enables us to work together to find solutions. Break free from the limitations of conventional product catalogues.
Talk to our engineering team in private about your specific application problems by sending a WhatsApp message to +86 136 2218 7012. We provide data-driven advice on wire grades, coating specifications and performance parameters to help solve your operational problems, improve efficiency and enhance durability.
Legal Disclaimer:
MENAFN provides the
information “as is” without warranty of any kind. We do not accept
any responsibility or liability for the accuracy, content, images,
videos, licenses, completeness, legality, or reliability of the information
contained in this article. If you have any complaints or copyright
issues related to this article, kindly contact the provider above.



Comments
No comment